首 页
书院概况
书院管理
杏坛人物
学术研究
省儒学会
社科基地
书院动态
学子天地
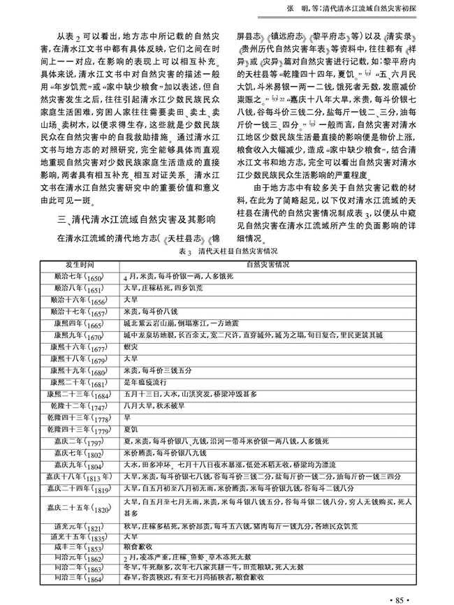
《贵州大学学报》刊载张明等“清代清水江流域自然灾害初探”
发布时间:
2017-04-20
浏览次数:
128
2016年11月第34卷第6期《贵州大学学报》(社会科学版)刊载贵州大学历史与民族文化学院(中国文化书院)张明副教授等“清水江学”研究论文。全文如下:
版权所有:贵州大学中国文化书院(阳明文化研究院)
电话:0851-83623539 传真:0851-83620119 邮箱:whsy@gzu.edu.cn
地址:贵州省贵阳市贵州大学(北区)中国文化书院
map