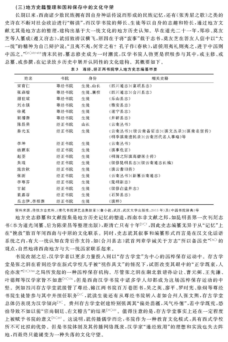
王胜军:清代西南汉学书院与晚近“中国”认同

发布时间: 2019-11-28 浏览次数: 355

    2019年11月第45卷第6期《西南大学学报》(社会科学版)刊载国家社会科学基金一般项目“西南地区明清书院与儒学传播以及‘中国’认同研究”(16BZS106)项目负责人、贵州大学中国文化书院王胜军教授论文,题:清代西南汉学书院与晚近“中国”认同。全文如下:


 










图文收集与编发:中国文化书院(阳明文化研究院)中华传统文化与贵州地域文化研究中心 办公室

 
 
版权所有:贵州大学中国文化书院(阳明文化研究院)    

电话:0851-83623539 传真:0851-83620119 邮箱:whsy@gzu.edu.cn

地址:贵州省贵阳市贵州大学(北区)中国文化书院
Baidu
map