邓国均博士“《弗堂类稿》与姚华学术思想研究”获贵州大学“研究基地及智库”重点专项课题立项

发布时间:2021-12-14浏览次数:364

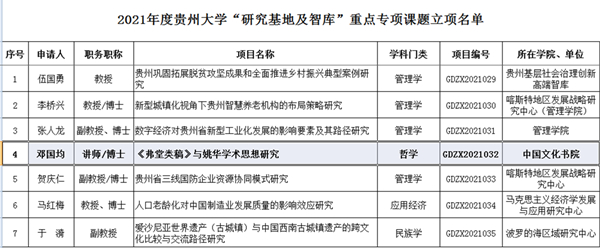
根据20211214日贵州大学哲学社会科学研究院“2021年度贵州大学‘研究基地及智库’重点专项课题立项公告”显示,贵州大学中国文化书院(阳明文化研究院)教师暨贵州省教育厅高等学校人文社科研究基地——贵州大学中华传统文化与贵州地域文化研究中心研究人员邓国均博士“《弗堂类稿》与姚华学术思想研究”项目等获2021年度贵州大学“研究基地及智库”重点专项课题立项。


图文:中国文化书院(阳明文化研究院)中华传统文化与贵州地域文化研究中心办公室

版权所有:贵州大学中国文化书院(阳明文化研究院)

电话:0851-83623539 传真:0851-83620119 邮箱:whsy@gzu.edu.cn

地址:贵州省贵阳市贵州大学(北区)中国文化书院
Baidu
map